If you wanted to buy a red phone case online, how many searches would you make to find the right one? AI Mode typically makes 5 to 11. ChatGPT Deep Research made 420.

Search engines used to work one-to-one: one search query returned a unique set of results featuring pages that best matched the exact query searched.
Then they evolved to many-to-one, recognizing that queries like “Sydney plumber” and “plumbing service in Sydney” could be satisfied by the same results.
But AI search has now flipped the model to one-to-many. One search is expanded into many to help the AI model gain relevant context. This technique is called query fan-out.

This guide explains how query fan-out works, why AI platforms use it, and how to optimize for it.
Query fan-out is a technique used by AI search platforms that takes a single user query or prompt and automatically expands it into multiple related sub-queries to generate more comprehensive answers.
AI search platforms use the query fan-out technique to:
- Handle ambiguous queries by exploring multiple interpretations instead of incorrectly guessing user intent (e.g., “red phone case” triggers searches for iPhone, Samsung, and Pixel phone models simultaneously)
- Pull information from diverse sources to create richer answers than any single page could provide
- Anticipate follow-up questions and proactively gather information users will likely need next
- Answer complex, multi-faceted questions that require synthesis across different topics and perspectives (e.g., “is remote work good for productivity?”)
- Personalize results based on user context, location, search history, and behavior patterns
For instance, when you search “how to start a podcast” in Google AI Mode or ChatGPT, you might assume the AI searches for that exact phrase. It doesn’t.
This applies whether you type a short query or paste a 1,000-word prompt.
Either way, it breaks your query into sub-queries behind the scenes. In this example, the sub-queries relate to podcast structure, branding, technical setup, hosting, sourcing guests, content planning, promotion strategies, and audience engagement.
For example, here are the angles ChatGPT searched for when asked how to start an SEO podcast.

In the background, it ran searches for these exact queries (and more):
- “solo interview podcast ideas”
- “marketing podcast guide”
- “podcast naming and branding ideas”
- “2025 podcast technical setup”
- “best podcast hosting and distribution 2025”
- “podcast guests in marketing tech design”
- “podcast content planning in marketing tech”
- “promoting podcast using SEO and social media”
- “best SEO and marketing podcasts 2025”
- “podcast segments diagram”
- “podcast recording equipment”
These sub-queries run in parallel across multiple data sources, including web indexes, podcast platforms, knowledge graphs, product databases, and social media.
The AI then synthesizes all the results into a single comprehensive answer, citing the most relevant and prominent sources it identified.
Fan-out queries can be understood in two ways: by their form (how they’re constructed from the original query) and by their function (what information gap they’re trying to close).
Fan-out query formats
Through analysis of Google’s patent applications, researchers like Mike King have identified the main forms that synthetic queries take.
These patterns show up consistently across AI Mode, ChatGPT, and other AI search systems:
| Fan-Out Type | Description | Original Query | Example Sub-Queries |
|---|---|---|---|
| Related topics | Closely connected subjects that provide context | meal prep for beginners | meal prep containers,” “easy meal prep recipes,” “meal prep storage tips” |
| Implicit questions | Unstated concerns the AI predicts you have | switching to solar panels | how much do solar panels cost,” “solar panel installation time,” “solar panel ROI calculator” |
| Comparative queries | Side-by-side evaluations | project management software | Asana vs Monday,” “project management tools for small teams,” “project management software pricing comparison” |
| Recency | Time-sensitive searches that prioritize current or updated information | best smartphones | best smartphones 2026,” “latest smartphone releases,” “top rated phones February 2026” |
| Reformulations | Different phrasings of the same intent | how to reduce bounce rate | improve website engagement,” “keep visitors on site longer,” “decrease website exit rate” |
| Contextual variations | Personalized angles based on user history, location, or behavior | best restaurants | best restaurants in [user’s city],” “best [cuisine type] restaurants,” “best restaurants open now” |
| Next-step queries | Actions users typically take after the initial search | symptoms of diabetes | how is diabetes diagnosed,” “diabetes treatment options,” “diabetes diet plan” |
Fan-out query functions
Query complexity and the information gap that an AI system is trying to close determine whether it uses fan-out, which queries it generates, and how many queries it generates.
Research from Seer Interactive and Nectiv found an average of 9-11 fan-out queries per prompt, with 59% triggering 5-11 searches. But 24% trigger 12-19 fan-outs, reaching as high as 28.
Ambiguity and missing context in a user’s prompt determine the fan-out depth.
Underspecified queries force AI to either ask for clarification or gather context autonomously. For example, when asked to help a user buy a red phone case, Claude asked clarifying questions upfront and required fewer fan-out queries during research.

ChatGPT Deep Research did not request additional context; instead, it ran hundreds of searches to explore all possibilities. For example, it ran 200 searches just to hedge for the user’s potential phone model and preferred case types:

From what we’ve observed, AI platforms tend to expand user prompts in a few recurring patterns, like:
- Disambiguation: When a query is underspecified, AI first searches to narrow down possibilities. “Red phone case” becomes a search for iPhone, Samsung, and Pixel models to determine which device best fits the searcher’s needs.
- Entity attributes: AI resolves what the thing is across all dimensions: color, material, features, compatibility, etc. AI expands the user’s query to cover the full space and stack the features the user is most likely to care about.
- Journey stages: When a query spans multiple decision stages, AI searches across all of them. “Buy laser cutter” triggers simultaneous early research, education, material sourcing, community validation, and purchase queries.
- Trust signals: High-stakes queries trigger searches for credibility markers like reviews, credentials, validation, policies, endorsements. A $15 purchase needs minimal verification. YMYL topics or expensive purchases require extensive validation.
- Comparison criteria: AI identifies which attributes matter for decisions, not just what exists. Searches for “price comparison,” “materials comparison,” and “rating comparison” reveal evaluation dimensions rather than cataloging features.
- Action and risk: When queries imply actions, AI verifies feasibility, consequences, and transaction infrastructure. Which sources best allow you to complete this action? What if it fails? Such searches cover product availability, shipping, returns, warranties, and refunds.
The more dimensions that require resolution, the deeper the fan-out goes.
Why does query fan-out matter for SEO and AI search?
Query fan-out is used by all major AI-powered search platforms (Google AI Mode, ChatGPT, Claude, and Perplexity), making it central to how millions of people discover content.

It challenges the keyword mindset SEOs have optimised around for decades. Ranking #1 for a single query isn’t enough anymore.
AI simultaneously searches dozens of related queries, scoring and comparing results across all of them. Your content now directly competes for relevance across an entire topic landscape, not just one search term.
This raises the bar for what content actually gets cited.
Perhaps most significantly, query fan-out expands on implicit context. It anticipates the different ways searchers explore topics and takes them a step closer to getting the answers they’re looking for.
Traditional search relied on explicit context in search queries. For instance, unless you mentioned you wanted headphones “for running”, Google would not display pages or products that are specifically for runners.
AI platforms don’t necessarily need users to include all of the relevant context in their searches. They can infer a lot of it from search history and user behavior (among other data points).
Here’s an example of how ChatGPT gained context from past conversations with a user, implicitly adapting its response format according to what it thought the user would prefer:

AI accounts for the contexts that matter most to the searcher in the fan-out process.
It fundamentally shifts SEO away from optimizing for individual keywords and toward understanding your audience and comprehensively covering topics they’re interested in.
The basic query fan-out process follows these steps:
- Query analysis: The AI analyzes your prompt or question to understand intent, complexity, and response type needed (happens in milliseconds).
- Decomposition: Your single prompt breaks into multiple sub-queries covering all relevant angles (e.g., “how to start a business” becomes queries about business plans, legal requirements, funding, marketing, and accounting).
- Parallel retrieval: All fan-out queries are simultaneously searched across web indexes (such as Google, Bing, and Brave), knowledge graphs, databases, and specialized repositories.
- Synthesis: The AI combines multiple search result lists into one unified set using reciprocal rank fusion (RRF) — a method that scores and merges multiple lists of results by rewarding those that appear consistently across them.
- Scoring: Each document gets scored based on its relevance to the original query and position across lists (e.g., ranking #2 in one list and #5 in another could score 1/2 + 1/5). Documents appearing in multiple lists accumulate higher scores.
- Final ranking: Documents are re-ranked by their total score, producing the unified result set that the AI uses to generate its answer.

This process explains why comprehensive articles appearing in multiple fan-out query results get cited more prominently. It’s also validated in Surfer SEO’s study, which suggests that ranking for multiple fan-out queries increases your chances of being cited by AI.
Being relevant to one narrow search isn’t enough anymore. You need relevance and visibility across entire topics.
Sidenote.
This section describes the general fan-out process used by most AI platforms, though specific implementation details vary by provider. For instance, you can check out Google’s technical documentation for query fan-out in AI Mode and AI Overviews.
Understanding query fan-out is one thing. Adapting your SEO strategy for it is another. Here’s a practical process for getting started.
You can use many tools to find fan-out queries for your target keywords and topics.
For example, in Ahrefs’ Brand Radar, enter your brand or topic and navigate to the AI responses report. You’ll see the fan-out queries for ChatGPT and Perplexity prompts. 
Where many people go wrong is thinking that these queries are like topic clusters 2.0, and they need to optimize for these exact terms in their content.
Functionally, they appear similar to long-tail queries, but under the hood, they’re quite different. For instance, they’re:
- Synthetic since they’re generated by AI to help it create a comprehensive response for a searcher
- Inconsistent since even the same prompt triggers different fan-outs between AI models and searchers
- Probabilistic, which means that even with the same prompt, model, and user, unique fan-out queries are very common
- Context-rich, which means that AI adds contextual modifiers that humans may never actually search for
- Zero-search volume queries since over 95% receive no recurring searches
Instead, look for the patterns that emerge and adapt your search optimization strategy accordingly.
| Fan-Out Pattern | What Triggers It | Optimization Priority | Example |
|---|---|---|---|
| Entity-heavy | Products, tools, services with multiple attributes | Explicit attribute coverage + structured data | Wireless headphones” → prioritize model comparisons, feature specs, compatibility charts |
| Journey-heavy | Complex purchases, unfamiliar categories, multi-stage decisions | Content clusters spanning all stages | Home solar panels” → awareness content, cost calculators, installation guides, ROI analysis |
| Trust-heavy | YMYL topics, high-cost items, irreversible decisions | EEAT signals + third-party validation | Financial advisor” → credentials, certifications, client reviews, regulatory compliance |
| Comparative | Queries implying a choice between options | Side-by-side evaluations + decision criteria | Best CRM software” → feature comparison tables, use-case fit, pricing breakdowns |
| Personalized | Location-dependent or contextual queries | Local relevance + user-specific angles | Coffee shops” → neighborhood guides, hours, amenities, user preferences |
| Recent | Time-sensitive or evolving topics | Content freshness + temporal qualifiers | SEO trends” → 2026-specific tactics, recent algorithm updates, current best practices |
Once you identify the patterns emerging from fan-out queries about your brand or topic, prioritize them based on impact.
Not every fan-out pattern matters equally. Focus on patterns that:
- Align with your business goals and target audience (e.g., a project management tool targeting small businesses focuses on “team productivity” clusters, not “enterprise workflows”)
- Fill gaps in your existing content coverage (e.g., you rank for “how to start a podcast” but have nothing on “podcast equipment for beginners”)
- Offer competitive differentiation opportunities (e.g., competitors own “best CRM software” but no one has strong coverage on “CRM for freelancers”)
As a final check, I like to enter the priority queries into Ahrefs’ Keywords Explorer to analyze search metrics. This helps to quickly weed out queries with no search potential:

Sidenote.
Keywords that aren’t indexed in the Ahrefs database are usually excluded due to extremely low search interest. We have a database of over 110 billion discovered keywords and filter it to the 28.7 billion that are the most popular and worth optimizing for. Most fan-out queries don’t make the cut.
Next, audit your existing content against the priority query fan-out patterns you’ve identified. Which angles do you already cover? Which are missing?
Start by going broad. Look at your sitewide content and check out any obvious content gaps.
A quick way to do this is in Ahrefs’ Site Explorer > Site Structure report to see all pages you have and how they perform in search:

If you have a large site, try using the filters to look for specific themes and topics. Assess if you cover the top-level patterns that emerge from your query fan-out analysis. For instance, do you cover the topic from multiple intents? Do you have relevant content for different stages in a searcher’s journey?
Note any gaps at this level. These will become tasks to create new content.
Next, go deep by doing a page-by-page audit. The purpose is to assess the depth of each post on the target query or topic. These gaps will become tasks to update existing content.
You can do this manually by reading each page and considering whether there are any gaps you can fill simply by adding new sections. Or you can try out Ahrefs’ AI Content Helper.
Enter your page and the main keyword you want to optimize for, and the report generates automatically.

If there are specific fan-out queries you want to optimize for, you can enter those instead of the article’s main keyword to get deeper insights and optimization angles.
The report will also run an intent analysis to ensure the page you’re optimizing matches the intent of the fan-out query. You can use this to understand the dominant search intents your target topics and their fan-outs cover.

Then it will give you ideas for sections to add that cover the specific fan-out query you’re interested in.

You can also use query fan-out patterns to inform your off-site strategy. Many fan-out queries trigger searches for external validation, such as review sites, “best of” listicles, industry publications, comparison sites, and community discussions. You can’t optimize for these on your own website.
You can, however, use Brand Radar’s Cited pages report to see which third-party sources AI platforms cite for your priority topics and fan-out queries.

Look for patterns like:
- Where you’re already visible: Review sites, industry directories, affiliates already mentioning you
- Where competitors appear, but you don’t: Gaps in your third-party presence
- What content types dominate: Listicles, comparisons, reviews, news coverage
Add them to your outreach prospect list if you want to improve your brand’s positioning within them.
Whether auditing your own or third-party presence, prioritize the gaps that align with high-priority fan-outs identified in your analysis.
Query fan-out is how AI search makes educated guesses about what you’re really looking for. Optimising for it means thinking beyond topic clusters. The right approach depends on what kind of context the AI is trying to fill in.
For products, tools, and services, make sure your entity data is complete and consistent:
Make sure all your product or entity attributes are listed and accurate.
For instance, if a searcher wants to buy a phone case, they don’t really have a lot of questions about phone cases that need to be answered in a blog post.
What they care about more are attributes and features of the product, like:
- Colour and design, e.g, “red phone case”
- Phone model it fits, e.g, “iphone 15 phone case”
- Material it’s made of, e.g, “leather phone case”
- Style and features, e.g, “phone case with card holder”
But they also care about implicit features that don’t often appear in their search queries. They use these as a mental filter to choose which suppliers and products appeal to them.
For instance, ChatGPT Deep Research conducted 420 searches before recommending red phone cases to buy. It analyzed the explicit signals searchers often look for (listed above) and then added many implicit ones too, like specific shades of red, anti-yellowing, wireless charging alignment, popular retailers near the searcher, and more:

This is what I call feature stacking. It’s the mental list of features and expectations a searcher forms when looking for the thing they want to buy. Query fan-out makes this visible and a layer we need to optimize for.
- Optimize product pages with accurate descriptions, images, and details of relevant features. For example, add images with red cases and a color picker on the product page.
- Optimize images with specific mentions of features and attributes they represent. For example, call the image “red phone case for iPhone 15 by {Your brand}”. Add similar descriptors in the alt text.
- Optimize your tags and categories (and other taxonomies) to include high-priority properties of your core product line. For example, add a tag for “red” if you sell many types of red phone cases.
- Create relevant collection pages to optimize directly for keywords like “red phone cases”, provided they have search volume or are priority segments in your product line.
- Add relevant product schema and fill it out as accurately and completely as possible. Do not skimp on the technical specifications of your product or relevant features and attributes.
- Check your merchant centre data and relevant product feeds to ensure product properties, features, and attributes are accurately included where appropriate.
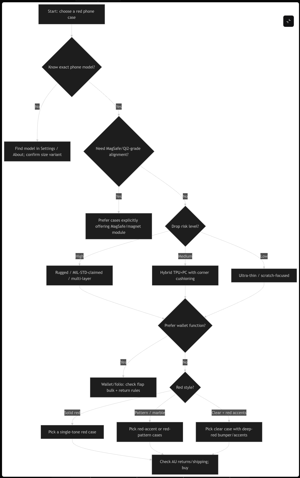
If you want to make sure you don’t miss anything, try asking your preferred LLM to map out a decision flow chart or run a deep analysis to identify deeper patterns. If you’re optimizing for other entities besides products, the same process applies to them, too.
For instance, ChatGPT developed this decision flowchart and added fan-out queries at every level:

For complex search journeys, cover every stage of the decision process:
Optimize through content clusters spanning all stages. Build pillar pages (broad topic overviews) supported by cluster pages (deep dives into specific subtopics) that cover each stage: awareness, education, comparison, decision, and implementation.
You can also use the Questions report in Keyword Explorer (or visual tools like AlsoAsked and Answer the Public) to map common questions at different parts of a searcher’s journey.

This works great for informational topics, where articles can provide the comprehensive answers people are seeking.
Optimizing at this stage primarily includes creating new content to build out your topical authority and updating existing content for deeper coverage.
For high-stakes or YMYL topics, make your expertise and credentials impossible to miss:
Help AI recognise your expertise on the topic by including social proof and trust signals it can surface (commonly referred to as EEAT signals), such as:
- Author credentials
- Third-party citations
- Reviews
- Awards
- Transparent methodologies
- Published policies
- Case studies
- Community presence
Once you identify what trust signals show up in query fan outs, you can perform an E-E-A-T audit to find any gaps you can close.

Focus on the priority patterns you noticed in the fan-out queries you analyzed. Remember: AI pulls trust signals from across the web, not just your site.
Query fan-out may change what you measure, but it shouldn’t replace traditional SEO metrics. Rather, it adds a new layer. You need visibility into both traditional search performance and AI citation patterns.
Here’s how you can do that in Ahrefs.
- Track AI search visibility with Brand Radar: Monitor when and how your brand gets cited across ChatGPT, Perplexity, Google AI features, and more. Since fan-out means you could be cited for queries you never directly optimized for, track broadly across your topic space, not just target keywords.
- Use Rank Tracker for topic cluster monitoring: Add your priority fan-out queries with decent search potential alongside your main keywords. Use tags to group related queries by topic cluster, then track aggregate performance across each cluster rather than obsessing over individual positions.
- Monitor topic-level performance with Portfolios: Group pages covering the same topic into portfolios representing your topic clusters. Track aggregate metrics to see if your comprehensive coverage strategy is improving visibility across the entire topic landscape, not just specific pages.
- Shift your success metrics for AI visibility: Focus on topic-level visibility trends and citation frequency rather than individual keyword rankings. Query fan-out means a single ranking (even on competitive keywords) is not enough. Patterns across AI platforms reveal whether your content is being recognized as authoritative for your topic space.

Traditional SEO metrics (rankings, traffic, conversions) remain important for measuring search performance. AI visibility metrics (citations, topic coverage, cluster-level performance) add a new dimension that complements rather than replaces traditional measurement.
Final thoughts
Query fan-out reveals something that’s been true all along: searchers care about context they rarely put into words. They mentally stack requirements and filter by implicit criteria they often don’t search for directly.
AI search handles that cognitive load through query fan-out, transforming one underspecified query into comprehensive research. For visibility in AI search, the goal isn’t to rank for individual keywords or prompts; rather, it’s to comprehensively cover the implicit and explicit contexts behind each search.
To get started, choose one high-priority topic. Map its fan-out patterns, audit what you have, and systematically fill the gaps.
















